*ENGLISH VERSIÓN BELOW*
El crecimiento del gasto sanitario es un hecho ineludible desde hace varias décadas. Este importante crecimiento cuestiona la sostenibilidad financiera de los sistemas sanitarios. Varios son los factores a los que se les atribuye dicho incremento. Algunos de ellos son: la mayor utilización de los servicios de salud por parte de la población provocada por los cambios del patrón de morbilidad (envejecimiento y enfermedades crónicas), los cambios de los hábitos de vida menos saludables y la menor tolerancia a las enfermedades; la modificación del concepto de “calidad de vida” y “solución inmediata al disconfort”. Por otro lado, las ineficiencias sistémicas en el modelo de atención sanitaria (la escasa integración entre los niveles asistenciales, la variabilidad clínica, los costes crecientes de administración y coordinación) (1)
Necesidad de cambio
Ante esta situación un cambio en el modelo asistencial y posiblemente también en el modelo de financiación es necesario. A lo anteriormente comentado hay que añadir que la transformación digital del sector sanitario es otra realidad incuestionable. La existencia de nuevos canales de comunicación que relacionan a los usuarios con los profesionales y las organizaciones; el rediseño de procesos haciéndolos más eficientes; la utilización de dispositivos que aumentan la seguridad del paciente y la calidad asistencial son algunos de los ejemplos de dicha transformación. Debemos pues utilizar todos estos recursos tecnológicos para conseguir un modelo más sostenible.
Ahora bien, hasta la fecha el intento de transformación digital ha sido uniforme y no ha tenido en cuenta la diversidad. No podemos llevar a cabo una transformación sin tener en cuenta el tipo de proceso del paciente y, al igual que en cualquier otro análisis de modelo de negocio, debemos llevar a cabo una segmentación. Nuestra propuesta es una segmentación innovadora que no será dependiente del grupo etario del paciente, ni del tipo de aseguramiento al que pertenezca, ni de dónde se ubiquen o presten los servicios que precise. La nuestra, será una segmentación en función del escenario clínico al que pertenezca el usuario.
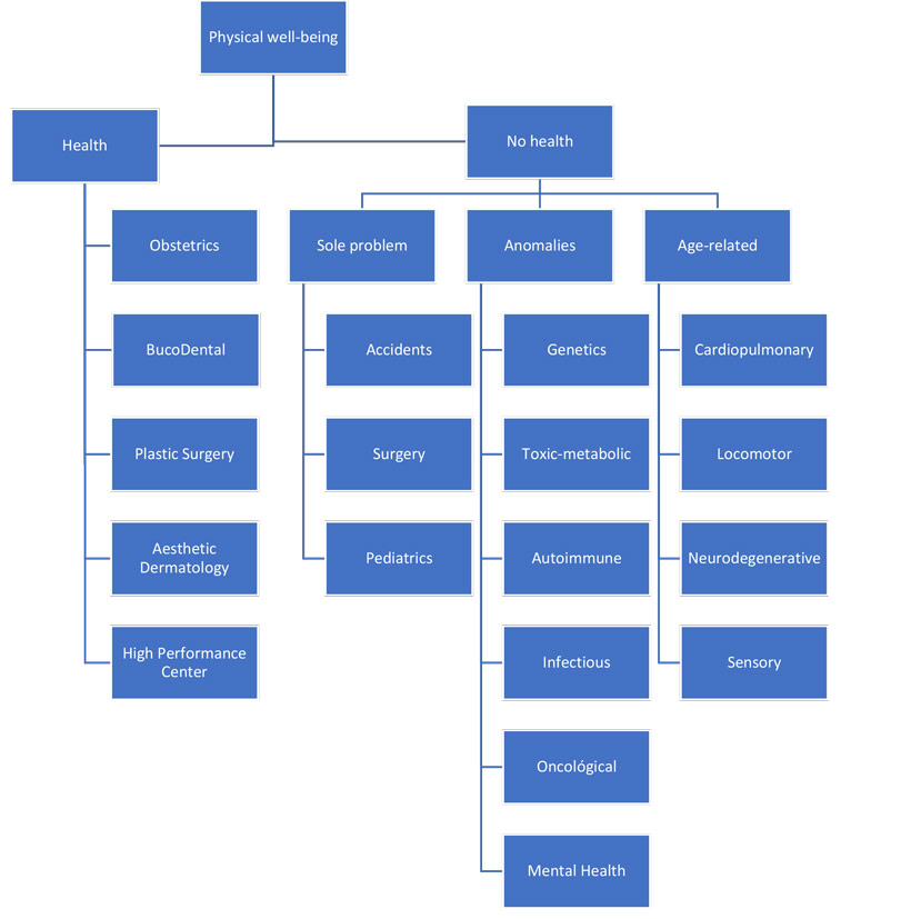
Cuatro escenarios clínicos (Fig. 1)
El ciudadano, en cualquier momento de su vida, puede entrar en contacto con el sistema sanitario. Las cuatro situaciones diferentes que se pueden dar son las siguientes:
Escenario 1. Partiendo de un bienestar físico y gozando de buena salud, un usuario puede “medicalizar” un proceso que no es patológico.
Escenario 2 Cuando una persona no enferma tiene un problema de salud puntual.
Escenario 3 Aquí se encuentran todos los pacientes con enfermedades duraderas o crónicas con un pronóstico y curso variable.
Escenario 4 Este es el escenario asociado al envejecimiento, al paso del tiempo.
En el primer escenario nos encontraríamos los procesos relacionados con la obstetricia, con la cirugía plástica, la dermatología estética, los centros de alto rendimiento. En el segundo estarían la mayor parte de los procesos traumatológicos, de las cirugías menores, de la pediatría. En el tercero se encontrarían agrupados los pacientes según su etiología: genética, autoinmune, infecciosa, oncológica, tóxico-metabólica, salud mental. Por último, en el cuarto escenario agruparíamos a los pacientes según sistemas funcionales: cardiopulmonar, aparato locomotor , neurodegenerativo y sensorial.
Estructura arquitectónica
El diseño y construcción de los diferentes procesos ha de hacerse utilizando como guía los PROMs (patient reported outcome measures) y PREMs (patient reported experience measures) en los distintos escenarios clínicos. Así, en el escenario 1 el objetivo es mejorar una situación previa teniendo una experiencia excelente sin “notarse” el contacto con el sistema sanitario. Estos usuarios no están enfermos y no quieren sentirse enfermos ni que el sistema les haga creer que están enfermos. En el escenario 2, nuestros pacientes quieren volver a la situación de salud de la cual partían lo antes posible y para ello requieren de procesos ágiles, eficaces, con nula improvisación y rápidos en el tiempo. El escenario 3 está constituido por pacientes que buscan cantidad y calidad de vida. Sus indicadores de resultado son hitos temporales importantes para su vida. Son pacientes que quieren empoderarse y formar parte del proceso implicándose en el manejo y en la toma de decisiones. Quieren cercanía, confianza, seguridad. En el escenario 4 nos encontramos con los pacientes y en muchas ocasiones también con los cuidadores. Aquí lo que se busca es la calidad de vida. El objetivo es interactuar lo menos posible con los centros hospitalarios. El proceso tiene que contar con una perfecta coordinación con todos los niveles asistenciales y ha de ser fácil, simple, perfectamente integrado, con total comunicación entre todos los actores intervinientes.
De esta forma, cualquier organización ha de estar preparada para detectar cuál es el escenario más adecuado y acorde a la situación de cada usuario/paciente en un momento dado y ser capaz de satisfacer la necesidades y cumplir las expectativas de cualquier ciudadano que entre en contacto con ella.
La transformación digital tiene que ir encaminada a utilizar sus herramientas para elaborar el armazón tecnológico sobre el que asienten estos distintos escenarios.
En el primer caso, una monitorización constante de la mejora, una interacción mínima con el sistema, una información detallada de las variaciones, son los pilares de este escenario.
En el caso del problema puntual de salud, desde el principio se ha de conocer cuál es el cronograma del proceso conociendo puerta de entrada y salida, cuáles son los momentos de contacto con el sistema y qué profesional es el responsable de cada momento , cómo notificar las incidencias puntuales y una monitorización, también permanente, de los avances.
En el tercer caso, tiene que haber un referente profesional y un canal de comunicación habitual. Los contactos con el sistema han de ser los necesarios y deben ser muy productivos. Es un largo y, a veces difícil, camino el que van a recorrer el usuario y la organización sanitaria por lo que la facilidad de acceso e interacción es esencial. La implicación de las asociaciones de pacientes como agentes protagonistas en todo el proceso es fundamental.
Y , por último, el cuarto escenario en el que el cuidado y acompañamiento es la clave. Se deben establecer todas las alternativas posibles a la hospitalización convencional. La coordinación entre la atención primaria, especializada y sociosanitaria ha de ser la forma habitual de trabajo facilitando la integración de todos los sistemas de información evitando así redundancias .
Con las acciones descritas contribuiremos a disminuir la variabilidad clínica, evitaremos duplicidades diagnósticas y terapéuticas, retrasos en la atención con el consiguiente empeoramiento pronóstico y, no olvidemos, que al estar guiadas por los indicadores de resultado y de experiencia decididos por los pacientes también contribuiremos a mejorar la satisfacción de ellos.
Fig 1. Representación gráfica de los cuatro escenarios clínicos

Creemos que la construcción de las diferentes vías clínicas, el diseño de los diferentes procesos, la implicación de todos los agentes de interés en cada unos de los cuatro escenarios descritos harán más eficientes, eficaces y seguras a nuestras organizaciones y, por tanto, más sostenible el sistema sanitario.
Bibliografía
- Antonio Anguera et al (2014). Sostenibilidad del Sistema Sanitario. 80-84. Recuperado de https://www.phmk.es
*ENGLISH VERSION*
Innovative segmentation to make the healthcare system sustainable
The growth of health spending has been inavoidable for several decades. Different factors are attributed to this increase. This important growth calls into question the financial sustainability of health systems. Some of these factors are: the increased use of health services by the population caused by changes in the pattern of morbidity (aging and chronic diseases),changes in less healthy lifestyles and reduced tolerance to diseases;modification of the concept of "quality of life" and "immediate solution to disconfort". On the other hand, systemic inefficiencies in the health care model (poor integration between care levels, clinical variability, increasing costs of administration and coordination) (1)
Need for change
In the face of this situation, a change in the care model and possibly also in the financing model is necessary. To the above we must add that the digital transformation of the healthcare sector is another unquestionable reality. The existence of new communication channels that relate users to professionals and organizations; the redesign of processes making them more efficient; the use of devices that increase patient safety and quality of care are some of the examples of such transformation. We must therefore use all these technological resources to achieve a more sustainable model.
To date, however, the attempt at digital transformation has been uniform and has not taken diversity into account. We cannot carry out a transformation without taking into account the type of patient process and,as in any other business model analysis, we must carry out a segmentation. Our proposal is an innovative segmentation that will not depend on the patient's age group, the type of insurance to which they belong, or where they are located or provide the services they require. Ours will be a segmentation based on the clinical scenario to which the user belongs.
Four clinical scenarios (Fig. 1)
The citizen, at any time in his life, can come into contact with the health system. The four different situations that can occur are as follows:
Scenario1. Based on physical well-being and enjoying good health, a user can "medicalize" a process that is not pathological.
Scenario 2 When a non-sick person has a punctual health problem.
Scenario 3 Here are all patients with long-lasting or chronic diseases with a prognosis and variable course.
Scenario 4 This is the scenario associated with aging, over time.
In the first scenario we would find the processes related to obstetrics, plastic surgery, aesthetic dermatology, high performance centers. In the second would be most of the traumatic processes, minor surgeries, pediatrics. In the third would be grouped patients according to their etiology: genetic, autoimmune, infectious, oncological, toxic-metabolic, mental health. Finally, in the fourth scenario we would group patients according to functional systems: cardiopulmonary, locomotor, neurodegenerative and sensory.
Architectural structure
The design and construction of the different processes must be done using as a guide the PROMs (patient reported measures outcome) and PREMs (patient reported experience measures)in the different clinical scenarios. Thus, in scenario 1, the objective is to improve a previous situation having an excellent experience without "noticing" the contact with the health system. These users are not sick and do not want to feel sick or have the system make them believe that they are sick. In scenario 2, our patients want to return to the health situation from which they departed as soon as possible and for this they require agile, effective processes, with no improvisation and rapid in time. Scenario 3 consists of patients seeking quantity and quality of life. Your outcome indicators are important time milestones for your life. They are patients who want to empower themselves and be part of the process by getting involved in management and decision-making. They want closeness, trust, security. In scenario 4 we meet the patients and in many cases also with the caregivers. Here what is sought is the quality of life. The goal is to interact as little as possible with hospitals. The process has to have a perfect coordination with all levels of care and must be easy, simple, perfectly integrated,with total communication between all the actors involved.
In this way, any organization must be prepared to detect the most appropriate scenario according to the situation of each user /patient at any given time and be able to meet the needs and meet the expectations of any citizen who comes into contact with it.
Digital transformation has to be aimed at using its tools to develop the technological framework on which these different scenarios lay.
In the first case, constant monitoring of improvement, minimal interaction with the system, detailed information of variations, are the pillars of this scenario.
In the case of the specific health problem, from the beginning it is necessary to know what is the schedule of the process knowing door of entry and exit, what are the moments of contact with the system and which professional is responsible for each moment, how to report the specific incidents and a monitoring, also permanent, of the advances.
In the third case, there has to be a professional reference and a regular communication channel. Contacts with the system must be the necessary and must be very productive. It is a long and sometimes difficult path that the user and the health organization will go so the ease of access and interaction is essential. The involvement of patient associations as leading agents throughout the process is critical.
And finally, the fourth scenario in which care and accompaniment is the key. All possible alternatives to conventional hospitalization should be established. Coordination between primary, specialized and socio-health care must be the usual way of working facilitating the integration of all information systems thus avoiding redundancies.
With the actions described we will contribute to decrease clinical variability, we will avoid diagnostic and therapeutic duplicity, delays in care with the consequent prognosis worsening and, let's not forget, that by being guided by the indicators of result and experience decided by patients will also contribute to improve their satisfaction.
Fig 1. Graphical representation of the four clinical scenarios

We believe that the construction of the different clinical pathways, the design of the different processes, the involvement of all actors of interest in each of the four scenarios described will make our organizations more efficient, effective and safe and therefore more sustainable the healthcare system.
Bibliography
- Antonio Anguera et al (2014). Sustainability of the Health System. 80-84. Recovered from https://www.phmk.es